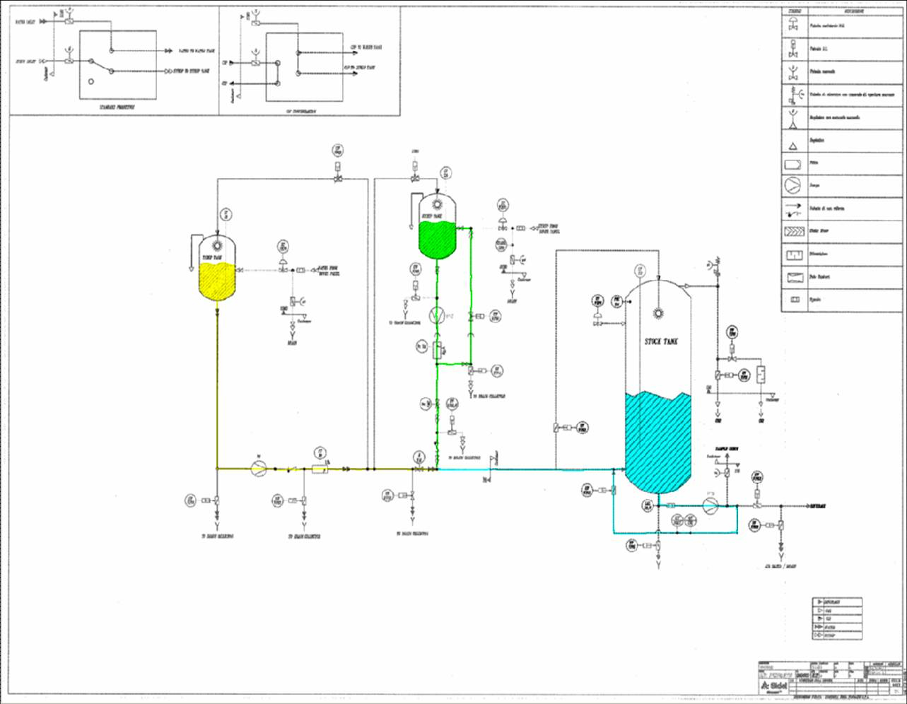
UNIDAD DE ALIMENTACIÓN ELECTRÓNICA PARA MÁQUINA PREDOSIX [S005]

S005 - UNIDAD DE ALIMENTACIÓN ELECTRÓNICA PARA MÁQUINA PREDOSIX
Después
  • Tipo de maquina Mezcladora
  • Temas O&U Optimización de costos
  • Complejidad2/3

Descripción
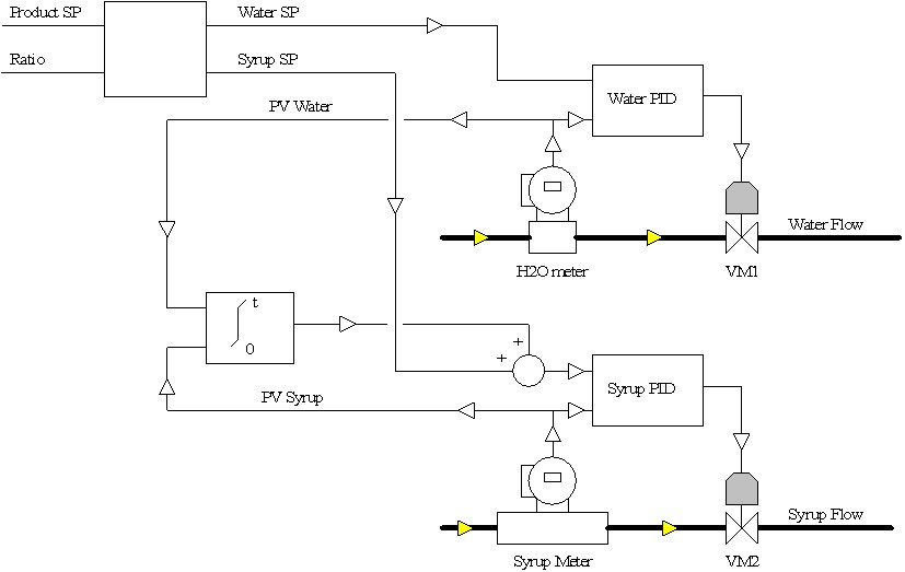
Tecnología de medición de caudal por peso Características - Medidas simultáneas de: * Peso * Densidad * Temperatura - Precisión de la medida * Líquido ± 0.1 % * Gas ± 0.5 % * Gama de caudal 1000:1 Calidad - Brix * ± 0.03 grados Brix en producción fija * ± 0.07 grados Brix al arranque y al final de la producción * Producto según las especificaciones del primer recipiente Calidad - CO2 * Vol. de ± 0.05 estable CO2 en producción fija * Vol. de CO2 estable ±0.1 al arranque y al final de la producción * Elevada eficacia de saturación de CO2 * Producto según las especificaciones del primer recipiente

Aplicación máquina
- Sarcmi DPRF Mixer - SIMONAZZI PREDOSIX SAA Mixer