S005 - UNITÉ D'ALIMENTATION ÉLECTRONIQUE POUR MACHINE PREDOSIX
Description
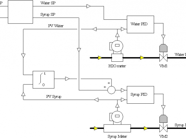
Technologie de mesure de débit massique Fonctionnalités - Mesure simultanée : * Poids * Densité * Température - Précision de mesure * Liquide : ± 0,1 % * Gaz : ± 0,5 % * Gamme de débit : 1000:1 Qualité - Brix * ± 0,03 degrés Brix en production fixe * ± 0,07 degrés Brix au démarrage et en fin de production * Produit selon les spécifications du premier contenant Qualité - CO2 * Vol de CO2 stable, ± 0,05 en production fixe * Vol de CO2 stable ± 0,1 au démarrage et en fin de production * Haute efficacité de saturation en CO2 * Produit selon les spécifications du premier contenant
Application machine
- Sarcmi DPRF Mixer - SIMONAZZI PREDOSIX SAA Mixer









